下游需求弱势 二甲基硅油价格震荡走低【SMM分析】
【SMM分析:下游需求弱势 二甲基硅油价格震荡走低】二甲基硅油,又称聚二甲基硅氧烷,其是有机硅产业下游深加工产品之一,有机硅单体通过水解、裂解、环化,聚合等过程制得中间体,中间体通过聚合反应,添加各类无机填料或改性助剂制得有机硅产品。
二甲基硅油,又称聚二甲基硅氧烷,其是有机硅产业下游深加工产品之一,有机硅单体通过水解、裂解、环化,聚合等过程制得中间体,中间体通过聚合反应,添加各类无机填料或改性助剂制得有机硅产品,如图所示:

根据二甲基硅油相对分子质量的不同,其外观呈无色透明的液体至极高黏度的液体或硅胶状。二甲基硅油无毒无味,具有耐热性、耐寒性、防水性,表面张力小、良好的化学稳定性、电绝缘性、疏水性好,并具有很高的抗剪切能力,其下游消费领域十分广泛,涉及电子电器、化工,纺织、医疗等众多行业,其中纺织行业,日化行业,化工行业分别占比32.4%,22.5%,19.9%,其他行业应用占比相当。

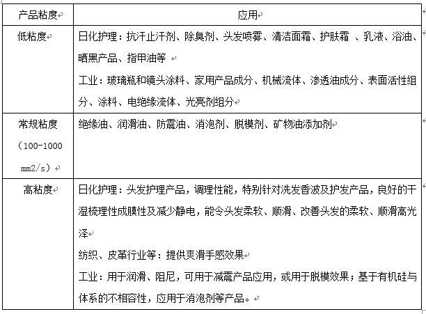
硅油按照粘度大致可划分为三类:低粘度0.65-50mm2/s;中粘度50-1000mm2/s;高粘度5000-1000000mm2/s。在实际应用中根据不同的需要选择不同粘度和性能的硅油产品。

目前国内主要硅油生产企业有合盛硅业、山东东岳,江西蓝星星火、浙江新安、内蒙古恒业成等,根据《中国硅产业发展白皮书》(2022版),预计到2026年我国硅油产能将达到120万吨/年,产量达84.6万吨。根据SMM了解,近日,受到上游原材料价格走低以及下游需求走弱的双重影响,硅油价格随之下降,国内主流生产企业其常规粘度(100-1000 mm2/s)硅油价格下调至19500元/吨左右。
另外,目前国内硅油生产仍然存在技术水平偏低、产品同质化严重、常规产品产能过剩等问题,高端产品技术不够成熟。因此,未来硅油市场的主要发展方向是提高产品性能,推动产品精细化,产业规模化发展。
如您想了解有机硅更详细的行情信息及市场动态,或有其他资讯需求,请拨打021-20707894/13066051989,联系人:梁女士。

下载App
