六部门联合发文:构建光伏组件回收利用体系,应对大规模退役潮
工业和信息化部等六部门近日联合发布《关于促进光伏组件综合利用的指导意见》,通过建立“绿色生产—规范退役—高效利用”的闭环管理体系,推动光伏产业从规模扩张向全链条低碳化转型。意见明确提出到2027年光伏组件综合利用量累计达到25万吨的目标,并从绿色设计、有序报废、高效拆解、全产业链协同等方面提出具体措施,为应对即将到来的光伏组件大规模退役潮提供系统性制度安排。
为贯彻落实《制造业绿色低碳发展行动方案(2025—2027年)》,工业和信息化部、生态环境部、商务部、市场监管总局、金融监管总局、国家能源局等六部门于2月13日联合印发《关于促进光伏组件综合利用的指导意见》,围绕光伏组件的绿色设计、有序报废、高效拆解和全产业链协同提出系统性举措,推动光伏产业从“规模扩张”转向“全链条低碳化”。
明确阶段性目标,提前布局退役高峰
《意见》提出,到2027年,光伏组件绿色生产水平进一步提高,再生材料使用比例有效提升,组件报废评价标准和检验检测方法得到完善,光伏组件综合利用量累计达到25万吨。到2030年,将形成产业链上下游协同紧密、产能布局合理、能够应对大规模退役潮的废旧光伏组件综合利用能力。
据中国光伏行业协会预测,2025年我国将开始产生大批量退役光伏组件,2030年后废弃量将迎来高峰期,达到约140万吨。光伏组件中含有的硅、银、铜、铝等高价值材料若能得到规范化回收,将成为宝贵的“城市矿产”。
构建全链条管理体系,破解回收难题
《意见》从源头设计入手,鼓励光伏组件生产企业采用易拆解、易分离的胶粘材料,探索非交联结构胶膜材料,选用无氟背板、无铅焊带等绿色原材料,为报废后高效拆解创造条件。
在报废判定环节,意见明确加快研究制定光伏组件报废评价技术标准,鼓励应用无人机EL成像检测、热成像检测、人工智能在线监测等方法,有效识别组件功能结构完整性及功率衰减情况。同时引导光伏组件生产企业、光伏电站等规范交售废旧组件,支持建设废旧光伏组件交易平台。
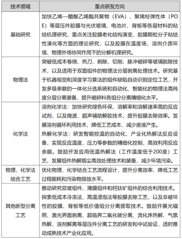
技术攻关方面,《意见》提出加快研发智能识别多尺寸、多类型组件的自适应拆解系统,开发移动式、模块化快拆技术装备,推广“即到即拆”模式。在组分提纯环节,鼓励提取晶硅电池片金属栅线的银材料,探索非酸性或弱酸性溶剂浸提工艺。
优化产业布局,培育龙头骨干
针对当前光伏回收产业存在的经济性不足和“小作坊”乱象,《意见》要求以西北、华东、华北等光伏电站集聚区为重点,推动光伏组件综合利用产业规模化发展,鼓励就近就地综合利用,降低运输成本。
政策支持方面,将发挥国家产融合作平台作用,引导金融机构对绿色技术改造、废旧光伏组件综合利用项目提供信贷融资支持。同时加快研究制定废旧光伏组件综合利用行业规范条件,适时发布规范企业名单,培育一批行业龙头骨干企业。
高效分离工艺重点研发方向如下:

下载App