【SMM分析】光伏回收迎来“环保强制标准”:生态环境部发布污染控制技术规范
生态环境部于2026年1月16日批准发布《废光伏设备回收处理污染控制技术规范》(HJ 1463—2026),自2026年3月1日起正式实施。作为国家层面首个针对废光伏回收处理的专项环保标准,该规范从拆卸、运输到拆解、利用全过程提出量化污染控制要求,为即将到来的千万吨级光伏退役浪潮提供技术依据。而在半个月后的2月13日,工业和信息化部等六部门联合发布《关于促进光伏组件综合利用的指导意见》,与上述规范形成“政策组合拳”,共同推动我国光伏回收产业进入规范化、法治化新阶段。

政策密集落地,光伏回收进入“硬约束”时代
就在本月,我国光伏回收产业迎来了历史性的政策密集落地期。2026年3月1日,生态环境部发布的《废光伏设备回收处理污染控制技术规范》(HJ 1463—2026)正式实施。这是我国首部专门针对废光伏设备回收处理过程的污染控制技术文件,为光伏产业链的绿色闭环划定了强制性“环保红线”。而在此前的2月13日,工业和信息化部、生态环境部、商务部、市场监管总局、金融监管总局、国家能源局等六部门刚刚联合发布《关于促进光伏组件综合利用的指导意见》,从产业发展路径角度明确了2027年和2030年的阶段性目标。两部重磅文件在不到一个月内先后落地,标志着我国光伏回收产业从顶层设计全面进入实操阶段。
填补标准空白,应对退役潮倒计时
随着国内光伏装机量持续攀升,光伏废弃物处置压力已迫在眉睫。根据六部门《指导意见》设定的目标,到2027年,我国光伏组件综合利用量需累计达到25万吨。而据行业预测,2030年后,我国每年将产生超过140万吨的退役光伏组件,累计废弃量将迎来千万吨级高峰。
光伏层压件中含有的氟、铅、锡等物质,以及逆变器、储能系统中可能含有的危险废物,若处理不当将对土壤和水源构成严重威胁。此次发布的《技术规范》由生态环境部固体废物与化学品司、法规与标准司组织制订,主要起草单位包括生态环境部固体废物与化学品管理技术中心、生态环境部华南环境科学研究所、中国物资再生协会、清华大学、中国科学院广州能源研究所、中国环境科学研究院等权威机构,于2026年1月16日批准发布,填补了该领域环保标准的空白。
全链条管控,量化工艺环保要求
《技术规范》共分为9个章节,明确规定了废光伏设备拆卸、收集、运输、贮存、拆解、综合利用和处置全过程的污染控制技术要求。文件特别强调,不应采用爆破、整体牵拉等暴力方式进行拆卸,拆卸后应及时做好周边生态环境修复。
针对核心处理环节“光伏层压件”,《技术规范》细化了物理法、湿法、火法三大工艺路径的环保要求:
在物理法处理方面,规范要求使用封闭式设备,在出料口加装防护罩或挡板,防止玻璃、硅片废料等碎片飞溅。针对破碎过程中产生的硅粉、焊带铅/锡颗粒、背板含氟粉尘等有害粉尘,必须在负压条件下进行收集并密闭输送到废气处理设施。
在湿法处理方面,生产设施宜选用连续进料、连续再生和连续出料的成套设备。使用有机溶剂时,必须采用密闭式设计并安装有效的局部集气罩,避免挥发性有机物泄露。产生的废水若含有铜、镍、铬、氟化物等污染物,应根据废水组分与浓度,组合使用吸附、沉淀、氧化还原等技术。
在火法处理方面,处理设备必须设置烟气收集净化装置和废气在线监测装置,实现废气收集、净化、监测全过程的自动化控制。针对废气中的二氧化硫、氮氧化物、氟化物、非甲烷总烃、颗粒物、硫化氢等污染物,应组合使用脱硫、脱硝、燃烧、除尘等技术。
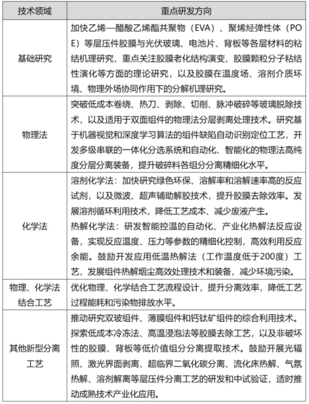
同样在《指导意见》中,对高效分离工艺重点研发方向也进行了明确:

细分材料回收,明确污染物处置路径
针对金属材料的综合利用,规范提出量化环保要求:采用湿法从光伏电池或焊带中回收金属银时,使用的含重金属催化剂宜循环使用;产生的废水中有铜、铅、氟化物等污染物的,应选择吸附、沉淀、氧化还原等技术进行处理。采用火法从焊带中回收金属时,针对废气中的二氧化硫、氮氧化物、氟化物、铅及其化合物、锡及其化合物等,必须采用脱硫、脱硝、燃烧、除尘等技术。
针对非金属材料的回收,规范同样设置了明确门槛:采用湿法回收玻璃时,产生的废水中有铜、铅、镍、悬浮物等污染物的,应组合使用吸附、絮凝、沉淀、氧化还原等技术。采用火法回收玻璃时,针对废气中的二氧化硫、氮氧化物、氟化物、铅及其化合物、锡及其化合物等,必须进行脱硫、脱硝、燃烧、除尘处理。
强化危废管理,建立全流程追溯体系
《技术规范》对处置环节提出严格要求:拆解、综合利用过程产生的废电路板、废矿物油、废有机溶剂等必须单独收集,按照危险废物进行管理。生产过程中产生的废活性炭、废包装物、含氟污泥等,应按照GB 5085.7要求进行危险废物鉴别,属于危险废物的必须按照危险废物进行利用处置。
综合利用过程产生的固体废物进入一般工业固体废物填埋场,应符合GB 18599入场要求;焚烧处置的参照GB 18485污染控制要求。危险废物填埋处置的应符合GB 18598要求,焚烧处置的应符合GB 18484要求。
在环境管理方面,规范要求企业建立全流程溯源体系,与生态环境部固体废物管理相关信息平台对接。企业必须参照HJ 1033、HJ 1200和HJ 1259的要求建立环境管理台账,如实记录废光伏设备的种类、数量、性质、处理处置、产物流向等信息,实现源头可追溯、过程可监控、流向可追踪、信息可查询。相关保存资料不少于3年。处理企业厂区内应设有覆盖从废光伏设备入厂到拆解产物出厂全过程的视频监控,至少包括厂区进出口、上料口、计量设备监控点位、贮存区域及进出口等关键点位。
政策组合拳:产业路径与环保底线并重
这两份文件形成了完整的“政策组合拳”。2月13日六部门发布的《指导意见》解决了产业“怎么发展”的路径问题,明确了到2027年光伏组件综合利用量累计达到25万吨、到2030年形成应对大规模退役潮的综合利用能力等量化目标。而3月1日正式实施的《技术规范》则明确了“怎么控制污染”的技术底线,为产业发展划定了不可逾越的环保红线。
随着3月1日标准的落地实施,光伏回收行业的准入门槛将大幅提高。规范对废气、废水、固体废物的排放标准全面引用GB 8978、GB 16297、GB 31574、GB 37822等国家强制标准,对挥发性有机物、硫化氢、铅及其化合物、锡及其化合物等特征污染物均设置了严格的排放限值。一批技术落后、环保投入不足的“小作坊”式企业将被加速淘汰,而具备技术实力和环保合规能力的龙头企业有望在千万吨级退役浪潮中抢占先机,推动光伏产业真正形成“技术领先—规模优势—循环经济”的绿色闭环。
下载App